相關閱讀推薦
草率簽訂南寧辦公室設計裝修合同就等于自投羅網
來源:網絡 編輯作者:燦源裝飾 發布時間:2017-12-26 閱讀耗時: 分鐘
在辦公室設計裝修前,我們需要確認裝修公司的真實性、合法性,選擇正規、有營業資質、信譽度高的裝修公司和施工隊,發現裝修質量問題時能及時聯系到公司。消費者可以通過核對營業執照信息與裝修公司信息是否一致、通過全國信用信息公示系統查看企業是否被列入異常經營名錄等。
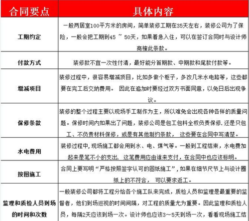
據裝修行業數據統計,在售后訪問時,令廣大消費者不滿和憤怒的事情是:辦公室裝修涉及虛假宣傳、裝飾材料偷工減料、裝修過程逾期、多收費、價格不合理等問題。為了保護消費自身利益,要謹慎簽訂裝修合同,越細越好。消費者本人要有自我防范意識,加強事前防范,避免裝修陷阱。

草率簽定南寧辦公室設計裝修合同就等于自投羅網,那么在簽訂在辦公室裝修合同時要注意細節,比如:要將裝修風格、經濟預算等與裝修公司充分協商、溝通,仔細查看預算書,設計的裝修方案雙方均認可后再簽合同。對裝修公司提供的用料、工藝、數量、型號、規格、品牌、收費項目等盡可能明確、詳細地寫在合同中。

燦源裝飾是一家專注辦公、商業空間設計與施工一站式服務的裝修公司。擁有自己的設計團隊和施工團隊。工程不外包,正規公司誠實經營,簽訂合同。了解更多有關裝修資訊可以登陸官網www.gxcyzs.com或撥打18076582448服務熱線,我們期待您的來電。
本文標題:草率簽訂南寧辦公室設計裝修合同就等于自投羅網
本文地址:http://www.910579.com/index-articleshow-id-1749-catid-137.html
本文地址:http://www.910579.com/index-articleshow-id-1749-catid-137.html
更多辦公室裝修資訊



